Abstract
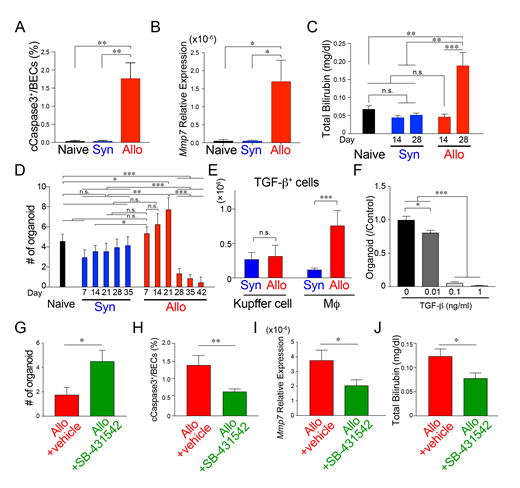
[Introduction] Graft-versus-host disease (GVHD) is a potentially life-threatening complication after allogeneic hematopoietic cell transplantation (allo-HCT). We and others have shown that GVHD targets adult tissue stem cells in the gut and skin, while a role of liver tissue stem cells in hepatic GVHD remains to be clarified. Biliary epithelial cells (BECs) are primary targets in hepatic GVHD and a single BEC stem cell gives rise to multipotent liver organoids (Cao W: Gastroenterology 2017). We studied the fate and role of BEC stem cells in experimental hepatic GVHD. [Methods] B6D2F1 recipients were lethally irradiated and transplanted with 5 x 10 6 splenocytes plus 5 x 10 6 bone marrow cells from allogeneic (B6) or syngeneic (B6D2F1) donors on day 0. Liver organoids were generated from the bile ducts isolated from the liver right lobe. [Results] Flowcytometric analyses of the liver demonstrated donor T cell infiltration in the liver within the first week after allo-HCT, followed by massive infiltration of monocytes and macrophages. Hepatic GVHD was characterized by apoptosis of BEC (Figure 1A), elevated expression of Mmp7, a biomarker of biliary injury (Figure 1B), and elevation of plasma levels of total bilirubin (Figure 1C). To evaluate fate of BEC stem cells in hepatic GVHD, we enumerated BEC-derived organoids generated from the right lobe of the liver isolated after allo-HCT. The organoid-forming BEC stem cells were profoundly reduced at later time point after allo-HCT (Figure 1D), while they persisted in syngeneic controls, indicating that GVHD targets BEC stem cells. Next, we explored the mechanism of BEC stem cell injury. Among the cytokines elevated in the liver after allo-HCT, we found that TGF-β , not IFN-γ or TNF-α, inhibited generation of liver organoids (Figure 1E). Furthermore, we found that liver infiltrating mononuclear cells isolated from the allogeneic livers, not from syngeneic livers, suppressed growth of liver organoids. This effect was abrogated by the addition of a TGF-β inhibitor, SB-431542 in culture. Among these cells, monocyte-derived macrophages, not Kupffer cells, demonstrated enhanced production of TGF-β after allo-HCT (Figure 1F), suggesting that TGF-β from inflammatory macrophages damaged BEC stem cells. Based on these findings, we next tested if TGF-β inhibition could protect BEC stem cells and ameliorate hepatic GVHD after allo-HCT. Admnistration of SB-431542 from day +14 to day +28 after allo-HCT significantly increased organoid-forming BEC stem cells, suppressed BEC apoptosis and Mmp7 expression, and mitigated jaundice on day +28 after allogeneic HCT, indicating that TGF-β inhibition is a novel therapeutic strategy against hepatic GVHD (Figure 1, G-J). [Conclusion] Our results for the first time demonstrated that hepatic GVHD targets BEC stem cells via a TGF-β-dependent manner. Mmp7 and organoid-forming capacity could be the biomarkers for hepatic GVHD. BEC stem-cell protection by TGF-β inhibition is a promising novel therapeutic strategy against hepatic GVHD.
Figures1: (A) Proportion of cleaved caspase 3 (cCaspase3) + cells among the biliary epithelial cells (BECs) on day +28. (B) Total RNA extracted from the liver on day +28 was subjected to Q-PCR targeting Mmp7. (C) Plasma levels of total bilirubin at indicated time points. (D) The numbers of organoid derived from the right lobe of the liver at indicated time point are shown. (E) Absolute numbers of TGF-β producing Kupffer cells and macrophages (Mφ) in the liver on day +28 are shown. (F) Liver organoids were enumerated after incubation in the presence or absence of TGF-β for 4 days. (G-J) Allogeneic recipients were intraperitoneally injected with 5 mg/kg SB-431542 daily from day +14 to day +28 after allogeneic HCT, and recipient mice were sacrificed on day +28. Numbers of organoids derived from the right lobe of the livers (G), the proportion of cCaspase3 + BECs (H), relative expression of Mmp7 in the liver (I), and plasma levels of total bilirubin (J) are shown. *; p < .05, **; p < .01, ***; p < .005.
Teshima: CHUGAI PHARMACEUTICAL CO., LTD.: Research Funding; Takeda Pharmaceutical Company: Honoraria, Membership on an entity's Board of Directors or advisory committees; Novartis International AG: Membership on an entity's Board of Directors or advisory committees, Other, Research Funding; Gentium/Jazz Pharmaceuticals: Consultancy; Bristol Myers Squibb: Honoraria; Sanofi S.A.: Research Funding; TEIJIN PHARMA Limited: Research Funding; Nippon Shinyaku Co., Ltd.: Research Funding; Fuji pharma CO.,Ltd: Research Funding; Pfizer Inc.: Honoraria; Merck Sharp & Dohme: Membership on an entity's Board of Directors or advisory committees; Kyowa Kirin Co.,Ltd.: Honoraria, Research Funding; Astellas Pharma Inc.: Research Funding; Janssen Pharmaceutical K.K.: Other.

This feature is available to Subscribers Only
Sign In or Create an Account Close Modal